

Qualcomm Snapdragon • 2024
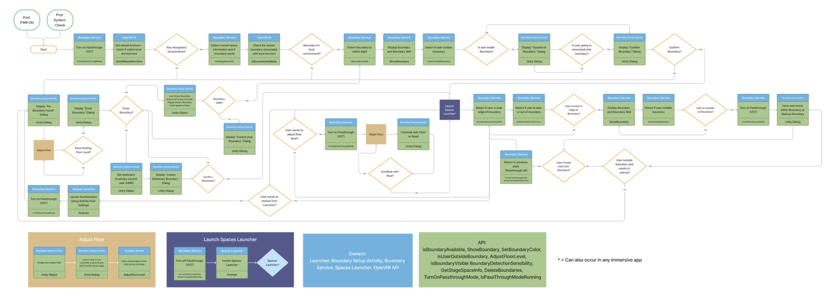
An immersive boundary that uses XR perception features to safeguard the user within their play area.
The Challenge: Create a compelling interface that encompasses the needs for first time and seasoned XR users alike. How might we develop an industry-standard solution from the ground up with limited resources and capabilities?








